Курсовая работа: Процессный подход к управлению, моделирование бизнес-процессов. Разработка ПО
Курсовая работа: Процессный подход к управлению, моделирование бизнес-процессов. Разработка ПО
Курсовая работа
Выполнил: студент группы
03-431 Эксузян Э.С.
Московский авиационный
институт (Государственный технический университет)
Москва, 2009 г.
Введение
Сложная
и динамичная внешняя среда требует от предприятий постоянного совершенствования
своих систем управления и информационных систем их поддержки. При этом возможны
различные варианты организации менеджмента. В последнее время для создания
эффективной системы управления предприятием достаточно широко используется
процессный подход, на многих предприятиях во всем мире осуществляется переход
от функциональной организации производства к процессной. На российских
предприятиях продолжает доминировать структурный подход к организации.
Структурный
подход основан на использовании, как правило, иерархической организационной
структуры. При этом управление деятельностью осуществляется по структурным
элементам (бюро, отделам, департаментам, цехам и т.п.), а взаимодействие
структурных элементов — через соответствующих должностных лиц. Недостатками
структурного подхода к организации и управлению деятельностью предприятия
являются:
разбиение
технологий выполнения работы на отдельные, как правило, не связанные между
собой фрагменты, которые выполняются различными структурными элементами
организационной структуры;
отсутствие
конкретного лица, ответственного за конечный результат и контроль над
технологией;
отсутствие
цельного описания технологий выполнения работы;
отсутствие
ориентации на внешнего клиента, а также внутренних потребителей промежуточных
результатов деятельности;
высокие
накладные расходы, как правило, непонятного происхождения;
низкая
эффективность информационной поддержки управления, обусловленная автоматизацией
деятельности отдельных структурных элементов.
Процессный
подход ориентирован, в первую очередь, не на организационную структуру
предприятия, а на бизнес-процессы, конечными целями которых является создание
продуктов или услуг, представляющих ценность для внешних или внутренних
потребителей. Процессный подход подводит к необходимости реорганизации
деятельности — перехода на ресурсосберегающую организационную структуру.
Основными чертами такой реорганизации являются:
сокращение
количества уровней принятия решения;
сочетание
целевого управления с групповой организацией труда;
широкое
делегирование полномочий и ответственности исполнителям;
повышенное
внимание к вопросам обеспечения качества продукции или услуг, а также работы
предприятия в целом;
автоматизация
технологий выполнения бизнес-процессов.
1.Теоретический раздел
1.1. Характеристика процессного управления
1.1.1. Определение процессного подхода
Под
процессным подходом к организации и управлению деятельностью предприятия (рис.
1.1) понимается ориентация:
деятельности
предприятия на бизнес-процессы;
системы
управления предприятия на управление как каждым бизнес-процессом в отдельности,
так и всеми бизнес-процессами предприятия;
системы
качества предприятия на обеспечение качества технологии выполнения
бизнес-процессов.
Организационная
культура
Процессная
система
качества
| Процессная система качества |
| Процессная система управления |
Рисунок
1.1 Основные элементы процессного подхода
В
рамках процессного подхода любое предприятие рассматривается как
бизнес-система, которая представляет собой связанное множество
бизнес-процессов, конечными целями которых является выпуск продукции или услуг.
М.Хаммер и ДжЛампи определяют бизнес-процесс «как совокупность различных видов
деятельности, в рамках которой «на входе» используются один или более видов
ресурсов, и в результате этой деятельности на «выходе» создается продукт,
представляющий ценность для потребителя».
Можно
определить бизнес-процесс как последовательность действий по преобразованию
информации и принятию решений для производства и реализации продукции (услуг).
Основной бизнес-процесс непосредственно относится к производству продукции,
вспомогательный бизнес-процесс обслуживает основной бизнес-процесс или снижает
затраты ресурсов для его реали           зации.
Бизнес-процесс в отличие от производственного процесса включает в себя движение
информации и издержки на ее преобразование и передачу. Ниже приводятся его
основные характеристики.
Каждый
бизнес-процесс имеет свои границы (рис. 1.2) и определенные роли. На рис. 1.2
представлены следующие типы клиентов бизнес-процесса:
первичные
клиенты (получают первичный выход);
вторичные
клиенты (находятся вне процесса и получают вторичные выходы);
косвенные
клиенты (следующие в цепочке после первичного клиента);
внешние
клиенты (вне предприятия);
внешние
косвенные клиенты (потребители).

Рис.
1.21 Границы бизнес-процессов
В процессе деятельности бизнес-системы за счет
выполнения бизнес-процессов осуществляется достижение определенной совокупности
целей. В свою очередь бизнес-процессы реализуют бизнес-функции предприятия. Под
бизнес-функцией понимают вид деятельности предприятия. Множество бизнес-функций
представляют собой иерархическую декомпозицию функциональной деятельности
предприятия - дерево функций. На рис. 1.3 представлен пример дерева функций.
Бизнес-функции
связаны с показателями деятельности предприятия, из которых также можно
построить дерево показателей.

Рис.
1.3. Дерево функций
Эти
показатели затем образуют систему показателей оценки эффективности выполнения
бизнес-процессов. Как правило, владельцы бизнес-процессов контролируют
подведомственные им бизнес-процессы с помощью данной системы показателей.
Наиболее общими показателями оценки эффективности бизнес-процессов являются:
количество
потребителей продукции;
стоимость
издержек производства продукции;
длительность
выполнения типовых операций;
капиталовложения
в производство продукции;
количество
типовых операций, которые необходимо выполнить при производстве продукции за
определенный интервал времени;
количество
производимой продукции заданного качества, оплаченное за определенный интервал
времени.
В
соответствии с этим бизнес-процесс представляется как некий объект и
характеризуется понятиями, показанными на рис. 1.4.

Рис.
1.4. Структура бизнес-процесса
Основная
цель бизнес-процесса — преобразование входа, т.е. входящих в процесс ресурсов,
необходимых для реализации процесса, в выход, т.е. результат, или продукцию
процесса. Основной составляющей бизнес-процесса является функция
преобразования. Она представляет собой совокупность подпроцессов, работ и
операций, осуществляемых над входами для получения выходов. Процесс
осуществляется с помощью определенного механизма (способа, технологии). Процесс
происходит не сам по себе, он управляется (т.е. организуется, планируется,
контролируется) и производится конкретным исполнителем (группой). В процессе
задействован ряд участников (отдельных специалистов или групп). На входе
участником процесса является также поставщик процесса — тот работник, который
предоставляет входящие ресурсы.
Бизнес-процесс
производится для кого-то (для чего-то) — тот,
кто
потребляет результат процесса, является клиентом процесса.
В
принципе целью процесса является удовлетворение требований его клиентов.
Процессы могут быть внешними или внутренними. Внешним называется процесс,
имеющий вход и/или выход вне фирмы. Внутренним называется процесс, находящийся
целиком в рамках одной организации.
Анализ
процессов управления начинается с выявления процессов; в свою очередь,
выявление процессов начинается с определения их границ. Границами процесса
являются его входы и выходы. При этом первичные входы образуют начальную
границу процесса, вторичные входы — верхнюю границу, первичные выходы —
конечную границу и вторичные выходы — нижнюю границу процесса.
Управление
бизнес-процессами в производстве исторически стало первой областью успешного
применения набора методов, которые в совокупности получили впоследствии
название «процессный подход».
Различают
качественные и количественные параметры бизнес-процесса. Качественными
параметрами процесса принято считать результативность, эффективность и
адаптируемость. Результативность описывает соотношение полученного результата и
того, чего хотят или ожидают заказчики. Эффективность показывает, как хорошо
выполняются процессы. Адаптируемость свидетельствует о том, насколько хорошо
процесс способен реагировать на изменения в окружающей среде.
К
количественным параметрам бизнесс-процесса относятся производительность,
длительность (или продолжительность), стоимость, количество входов и выходов.
Производительность — это отношение количества единиц на выходе к количеству
единиц на входе. Длительность — это время, которое необходимо для выполнения
процесса, или, другими словами, промежуток времени между началом процесса и его
завершением. Стоимость процесса — это совокупность всех затрат в денежном
исчислении, которые необходимо произвести для однократного выполнения процесса.
1.1.2. Классификация бизнес-процессов
Одним
из первых этапов построения процессной организаций и управления деятельностью
предприятия является выделение и классификация бизнес-процессов. Для выделения
бизнес-процессов целесообразно сформировать команду, в состав которой
необходимо включить:
собственников
предприятия;
топ-менеджеров;
специалистов,
знающих проблемы и технологии предприятия;
претендентов
в процессную команду;
внешних
консультантов.
Наличие
внешних консультантов позволит использовать накопленный опыт и методики
выделения и классификации бизнес-процессов.
Как
правило, основу для классификации бизнес-процессов составляют четыре базовые
категории:
основные
бизнес-процессы;
обеспечивающие
бизнес-процессы;
бизнес-процессы
развития;
бизнес-процессы
управления.
Основные
бизнес-процессы производят выходы процессов. Как правило, основных
бизнес-процессов на предприятии немного, обычно не более десяти.
Обеспечивающие,
или вспомогательные, бизнес-процессы снабжают ресурсами все бизнес-процессы
предприятия. В отличие от основных количество обеспечивающих процессов
достигает нескольких десятков.
На
рис. 1.5 представлено взаимодействие основных и обеспечивающих
бизнес-процессов. Понимание данного взаимодействия очень важно для определения
доли обеспечивающих процессов в затратах на производство продукции или услуг и
определения их истинной себестоимости.

Рис.
1.5. Взаимодействие бизнес-процессов
Процессы
управления — это бизнес-процессы, которые охватывают весь комплекс функций
управления на уровне каждого бизнес-процесса и бизнес-системы в целом. В основе
построения: технологии выполнения процессов управления лежит концепций
контроллинга, которая позволяет сформировать полный цикл yправления
предприятием, начиная от стратегического планирования до анализа причин
отклонений от плана и формирования управляющих воздействий.
К
процессам развития, как правило, относятся процессы совершенствования
производимого продукта или услуги, технологии, оборудования, а также
инновационные процессы.
1.2. Реализация процессного подхода
Для
успешного руководства и управления организацией необходимо, чтобы менеджмент —
скоординированная деятельность по руководству и управлению организацией —
осуществлялся систематически и наглядно. Одним из ключевых аспектов менеджмента
является обеспечение наглядности («прозрачности») объекта управления
(организации или системы) посредством его описания — точного, достаточного,
лаконичного и
удобного
для восприятия и анализа.
Очевидно,
что для сложных систем практически невозможно получить единственное описание,
отвечающее на все вопросы с точки зрения управления, пригодное для достижения
всех ключевых целей. Являясь по своей природе многогранной по формам и
содержанию представления, организация (система) как совокупность
взаимосвязанных компонентов может быть описана в виде целого ряда
самостоятельных, законченных «проекций», количество которых, кроме всего
прочего, определяется целями менеджмента (рис. 1.6).
Например,
одна и та же организация может быть представлена как:
сеть
процессов, с помощью которых она выполняет свою миссию;
совокупность
источников и потоков информации и типов данных;
организационная
структура;
инфраструктура
(территории, здания, сооружения, коммуникации и т.д).
При
создании моделей деятельности сначала описывают миссию (фундаментальные цели
предприятия), затем дают характеристики основным стратегиям, которые позволяют
этих целей достигнуть.
Моделирование
объекта начинают именно с описания процессов, определяющих миссию. Затем
поэлементно описывают другие процессы, существующие на предприятии. Это дает
возможность выявить и устранить очевидные ошибки в структуре управления.
Процесс продолжают до достижения необходимой степени «прозрачности»,
достаточной для корректного анализа выработки эффективных управленческих
решений.

Рис.
1.6. Многообразие «проекций» организации
После
поэлементного описания процессов проводят их анализ и ранжирование по важности
и эффективности. Решение принимается по следующему принципу: кто больше всех
выигрывает от эффективной организации процесса и кто больше всех проигрывает от
сбоев во время его выполнения. При этом за каждым процессом закрепляется
сотрудник, на которого ложится основная ответственность за улучшение этого
процесса.
В
соответствии с идеологией стандартов ISO семейства 9000 создание системы
менеджмента качества в конкретных ситуациях является доказательством того, что
организация потенциально способна стабильно поставлять продукцию, отвечающую
обязательным требованиям и требованиям потребителей, а также неуклонно повышать
удовлетворенность потребителей. Требование стандартов о представлении системы
менеджмента качества в виде сети процессов является необходимым и достаточным
условием («проекцией») обеспечения ее «прозрачности» для оценки первой, второй
и третьей сторонами, доказательством потенциальных возможностей обеспечения
результативности.
Применение
в организации в качестве основы управления системы (сети) процессов наряду с их
идентификацией и взаимодействием, а также менеджмент процессов могут считаться
«процессным подходом» (рис. 1.7).

Рис
1.7. Идеология процессного подхода в соответствии с ISO семейства 9000 версии
2000т.
Функциональная
модель строится для:
формирования
иерархии процессов, определяющих качество продукции;
определения
входов, выходов и взаимосвязей между процессами;
идентификации
процессов, включающей определение диапазонов ответственности, ресурсов,
требуемой документации (организационно-распорядительных документов, нормативов
и т. д.) и показателей качества процессов.
Статистическая
модель служит для ответа на вопросы:
Какие
параметры процесса определяют качество продукции?
Как
проранжировать эти параметры по степени важности?
Как
улучшить процесс за счет внутренних резервов?
Как
прогнозировать состояние качества продукции и процессов?
Какие
корректирующие и предупреждающие меры можно принимать?
Эффективный
менеджмент качества через призму процессного подхода можно представить условно
как совокупность двух элементов:
хорошо
структурированной (описанной) сети процессов, определяющей деловой процесс
(процессы) организации;
постоянно
реализуемых процедур планирования, обеспечения, управления, улучшения качества
в рамках каждого процесса сети процессов.
Адекватное
описание процессов возможно с помощью процедуры, называемой моделированием. Под
этим термином следует понимать процесс создания точного, достаточного,
лаконичного, удобного для восприятия и анализа описания системы, как
совокупности взаимодействующих компонентов и взаимосвязей, между ними.
С
точки зрения человека, такие системы, как деятельность организации или
производственный процесс, описать достаточно трудно, потому что они обладают
сложной внутренней структурой и сложным характером взаимодействий между
элементами этой структуры. Очень часто невозможность обычными средствами дать
простое описание, а, следовательно, и обеспечить понимание таких систем делает
их проектирование, разработку и поддержание в рабочем состоянии трудоемким и
дорогостоящим процессом и повышает степень их ненадежности.
Моделирование
предполагает наличие в обязательном порядке установленного набора
изобразительных (выразительных) средств и правил — языка описания объекта.
Среди наиболее распространенных языков описания и соответствующих им моделей
можно выделить следующие.
Вербальная
модель — описание на естественном языке. Например, для стандартизации это
наиболее характерная и привычная форма описания объекта. Следует отметить, что
этот язык не всегда обеспечивает необходимую «прозрачность» описываемого
объекта.
Математическая
модель — описание с помощью средств и правил определенного раздела (разделов)
математики. Например, статистическая модель для анализа и прогнозирования
технологического процесса, составленная на базе таких разделов математики, как
теория вероятностей, математическая и прикладная статистика.
Графическая
модель — описание объекта с помощью средств и правил графического изображения.
Например, ЕСКД (единая система конструкторский документации) — набор средств и
правил получения графического описания объекта, называемого чертежом.
Следует
отметить, что нет четких границ между приведенными типами языков описания и
соответствующими им моделями. Как правило, каждая модель в той или иной мере
использует средства и правила других моделей. Например, математическая модель
может содержать как элементы вербальной модели (словесное сопровождение), так и
элементы графической модели (поясняющие схемы, рисунки и т.п.).
Большинство
экспертов по системам менеджмента качества (СМК) сходятся на том, что наиболее
приемлемым способом описания процессов является их графическое представление
(рис. 1.4). В различных документах, посвященных толкованию процессного подхода,
изложенного в новой версии стандарта, предлагаются различные варианты
графического представления процессов.
Описание
системы процессов организации должно отражать не только отдельные процессы, но
также взаимосвязи и взаимодействия между процессами. Процессы вместе с
взаимосвязями и взаимодействиями представляют собой сеть процессов организации.
Описание сети процессов, составляющих деятельность организации, - это сложная
организационно-техническая задача, для решения которой требуются специальные
средства описания и анализа.
1.3. Реинжиниринг бизнес-процессов в организации
1.3.1. Определение реинжиниринга
При
изменении условий работы организации принятая в ней система бизнес-процессов
может стать неэффективной, что требует некоторого целенаправленного изменения
этой системы, или реинжиниринга бизнес-процессов (РБП или BRP - Business
Process Reengineering). Сегодня методы РБП широко используются многими
компаниями мира. М. Хаммер и Дж. Чампи определяют реинжиниринг как:
«фундаментальное переосмысление и радикальное перепроектирование
бизнес-процессов компаний для достижения коренных улучшений в основных
актуальных показателях их деятельности: стоимость, качество, услуги и темпы».
Здесь речь идет именно о кардинальном, в десятки раз повышении перечисленных
показателей эффективности.
Для
пояснения, каким образом проведение РБП повышая эффективность работы
предприятия, можно рассмотреть, как реинжиниринг изменяет реконструируемые
бизнес-процессы.
Одна
из главных задач реинжиниринга — добиться снижения себестоимости и рисков
организации. Одним из главных методов снижения издержек и рисков предприятий
является автоматизация процессов. Применение инструментов управления
предприятием, т.е. систем автоматизации, должно быть очень осторожным. Попытки
автоматизировать исторически сложившуюся систему управления компанией, как
правило, не дают ощутимых результатов в плане снижения издержек.
Автоматизация
управления предприятием должна происходить одновременно с его реорганизацией
(оптимизацией структуры и процессов), Масштабы и глубина реорганизации зависят
от того, насколько выработанные оптимальные процессы и структура будут
отличаться от существующих.
Действия,
сопровождающие реинжиниринг и приводящие к повышению эффективности работы
предприятия
| Действие |
|
Описание |
| 1. Несколько рабочих процедур объединяются в одну |
|
Происходит горизонтальное сжатие процесса. Если не удается привести
все шаги процесса к одной работе, то создается команда, отвечающая за данный
процесс, что неизбежно приводит к некоторым задержкам и ошибкам, возникающим
при передаче работы между членами команды |
| 2. Исполнители принимают самостоятельные решения |
|
При этом происходит вертикальное сжатие, процессов. Наделение
сотрудников большими полномочиями и увеличение роли каждого из них в работе
предприятия приводит к значительному повышению их отдачи |
| 3. Шаги процесса выполняются в естественном порядке (а не в линейном) |
|
Это позволяет распараллеливать процессы там, где это возможно |
| 4. Процессы имеют различные варианты исполнения |
|
Процесс должен иметь различные версии исполнения в зависимости от
конкретной ситуации, причем каждый вариант должен быть простым и понятным |
| 5. Работа выполняется в том месте, где это целесообразно |
|
При этом распределяется работа между границами подразделений и
устраняется излишняя интеграция |
| 6. Уменьшается количество проверок и управляющих воздействий |
|
Они должны выполняться в отложенном режиме, что приведет к сокращению
времени и стоимости процессов |
|
7. Минимизируется количество согласований
(за счет сокращения внешних точек контакта)
|
|
При этом стираются грани между функциональными подразделениями |
| 8. «Уполномоченный» менеджер обеспечивает единую точку контакта |
|
Этот механизм применяется, когда необходимо обеспечить участие
заказчика в сложном процессе |
| 9. Преобладает смешанный централизованно/децентрализованный подход |
|
При этом подразделения предприятия могут действовать полностью
автономно при наличии единого корпоративного хранилища данных |
1.3.2. Этапы реинжиниринга бизнес-процессов
Если
предприятие действительно желает добиться ощутимых результатов от
реорганизации, то следует руководствоваться системным подходом. Иллюстрацией
применения системного подхода к рассматриваемой проблеме реорганизации системы
управления предприятием является реинжиниринг бизнес-процессов, который
позволяет определить цели реорганизации, выработать вариант достижения
поставленных целей и найти подходящие для этого инструменты, т. е. при
составлении пла на
реорганизации следует четко знать ответы на вопросы: Для чего? Как? С помощью
чего?
Для
ответа на первый вопрос требуется провести детальный анализ текущих проблем,
понять причины неудач и ошибок, выявить слабые места предприятия. Можно назвать
следующие причины, которые могут вызвать кардинальные преобразования, или
реорганизацию:
значительное
снижение эффективности работы компании;
неожиданные
действия со стороны конкурентов;
выражение
недовольства со стороны клиентов, уход клиентов к конкурирующим компаниям;
конфликты
внутри компании, связанные с технологическим циклом;
сбои
и задержки, ведущие к штрафам;
приход
в компанию нового члена команды управленческого звена, который выступит
катализатором стратегических преобразований;
необходимость
привлечения капитала может потребовать подготовки бизнес-плана стратегических
преобразований, для того чтобы показать инвесторам наличие у компании
эффективной структуры управления в настоящем и эффективной стратегии на
будущее;
смена
руководства или собственников предприятия;
ситуация,
близкая к кризисной, которая позволит отказаться от старой системы управления и
начать строить новую систему почти с нуля.
Как
видно, спектр причин достаточно обширен, к тому же, как правило, действуют
несколько факторов одновременно.
Опыт
анализа эффективности управления показывает, что основной причиной
неудовлетворительного протекания бизнес-процесса является недостаточная
координация процесса во все время его протекания от начала и до конца. Поэтому
очень важно провести реинжиниринг, или реорганизацию, бизнес-процесса строго по
определенной последовательности шагов; это позволит ответить на вопрос Как?,
обозначенный выше.
Первый
шаг — определение группы работников, которые будут этим заниматься.
Ответственность за любое действие, совершаемое при этом, всегда должна лежать
на конкретном человеке.
Второй
шаг — выяснение, насколько эффективна существующая система.
Третий
шаг — обсуждение структуры предприятия. На этом этапе важно понять, что на
самом деле требуется от создаваемой структуры.
Четвертый
шаг — определение характеристик будущей структуры.
Пятый
шаг — оценка существующей структуры с точки зрения принятых характеристик. Этот
анализ должен показать, в каких областях существующая структура существенно
отличается от разработанных требований.
Шестой
шаг — выявление всех возможных вариантов структуры, при этом действительно
важно найти все варианты.
Седьмой
шаг — оценка вариантов с точки зрения ключевых характеристик. На этом этапе
подразумевается некоторый период вынашивания.
Восьмой
шаг — выбор предпочтительного варианта.
Девятый
шаг — определение основных моментов, которые требуются для управления переходом
к новой структуре.
Третий
вопрос «С помощью чего?» — решается выделением ресурсов под РБП; на этой стадии
приходится принимать достаточно большое количество решений, поэтому необходимо
наделить команду, проводящую реинжиниринг, достаточной для этого властью.
1.3.3. Описание бизнес-процессов
Первая
задача команды реинжиниринга — получить ясное и всестороннее понятие о
процессе, подлежащем перестройке. При этом новый процесс не должен подвергаться
влиянию старого, но не следует начинать и совсем с нуля. Необходим детальный
анализ существующего процесса, анализ структур конкурентов и т. д. Очень важно
рассматривать именно весь процесс в целом от начала до конца и создать
процессно-ориентированный настрой для команды.
Процессный
подход к управлению организациями, в основе которого лежит понятие
бизнес-процесса, изложен выше в разд. 1.1.2. Бизнес-процесс можно рассматривать
как поток работы, переходящий от одного человека к другому, а для больших
процессов — от одного подразделения к другому. Каждый процесс имеет начало,
определенное количество шагов и четко обозначенный конец. Процессы
подразделяются на основные и вспомогательные. Бизнес-процесс имеет границы —
начальные, или первичные, входы. Заканчивается процесс выходом, который дает
результат первичным клиентам процесса.
Кроме
начала — первичного входа у процесса могут появиться и вторичные входы,
например, управленческая информация, которая будет влиять на процесс с помощью
обратных связей. Существуют также вторичные выходы, которые являются побочными
продуктами процесса.
Для
проектирования оптимального процесса необходимо определение его границ, т. е.
входов и выходов, как первичных, так и вторичных. На этой стадии следует
определить всех клиентов,, контрагентов и посредников предприятия; необходимо
ясно понимать, каковы их требования, каковы требования организатор ров торговли
и требования законодательства вообще.
Сложный
технологический процесс разбивается на несколько процедур, или субпроцессов,
которые могут рассматриваться, как отдельные процессы и также могут стать
объектом реинжиниринга. Каждый субпроцесс имеет следующие элементы.
Начальный
(первичный) вход — главный вход субпроцесса, который одновременно является
выходом предыдущего процесса или главным входом в общий технологический
процесс. У субпроцесса, как правило, имеется один вход.
Вторичный
вход — вход, не являющийся главным для субпроцесса, носящий вспомогательный или
информационный характер. Правилом является множественность вспомогательных
входов.
Выход
— главный выход субпроцесса, воплощенный в результате какого-либо действия
внутри субпроцесса. Он, как правило, является главным входом следующего
субпроцесса, но может быть и побочным входом.
Вторичный
выход — выход, имеющий вспомогательный или информационный характер. Побочный
выход может быть как главным, так и вспомогательным входом в следующий
субпроцесс. Необходимо, чтобы у разных субпроцессов входы и выходы четко
согласовывались между собой.
Исполнитель
— должностное лицо, которое участвует в процессе.
Действие
— определенное действие исполнителя, участвующего в процессе, приводящее к
изменениям входных параметров субпроцесса и к возникновению новых элементов
(информации) и, в конечном итоге, формирующее выход субпроцесса.
Информация
— поля регистров и/или документы, которые формируются в результате действий
исполнителей.
В
свою очередь каждый субпроцесс может разбиваться на субпроцессы низшего
порядка. Подробность, или детализация разбиения технологического процесса на
субпроцессы зависит от сложности самого процесса, количества структурных подразделений
и сотрудников, участвующих в процессе.
Субпроцесс
самого низшего порядка представляет собой совокупность элементов в их
минимальной конфигурации, т.е. один первичный вход,
какие-либо
вторичные входы, один исполнитель и совокупность его действий, приводящих к
формированию выхода.
В
качестве примера ниже представлены итерации брокерской сделки:
заключение
агентского соглашения;
перечисление
клиентом денежных средств брокеру;
формирование
поручения на сделку;
заключение
брокером сделки;
подтверждение
сделки контрагенту и клиенту;
подготовка
и заключение договора по сделке;
перерегистрация
собственности на ценные бумаги;
оплата
ценных бумаг;
представление
отчета клиенту.
Следует
отметить, что оптимизация только внутренних процессов в организации может не
дать желаемого результата. Поэтому стоит уделять внимание и процессам, в
которых участвуют клиенты и контрагенты.
Технологическая
карта процесса является одним из самых важных средств реинжиниринга. Карта
позволяет связывать все части процесса в единое целое, сопоставлять их между
собой, а также разрабатывать альтернативные варианты процесса.
Технологическая
карта составляется на каждый субпроцесс низшего порядка. Технологическая карта
субпроцесса должна содержать алгоритм действий исполнителя и перечень
документов, с которыми исполнитель должен работать. Под документами имеются в
виду документы на бумажных носителях, электронные документы (текстовые файлы) и
рабочие окна системы автоматизации, которые позволяют быстро ввести информацию,
сформировать и распечатать документ. Технологическая карта субпроцессов низшего
порядка служит для разработки инструкций отдельным сотрудникам.
Совокупность
всех субпроцессов низшего порядка образует технологический процесс, причем это
чаще всего будет не простая линейная цепочка алгоритмов, а более сложная схема
- матричная или пространственная с прямыми и обратными связями. Для отображения
процессов традиционно используются алгоритмические схемы; однако этот метод,
разработанный еще до появления концепции РБП, не вполне справляется с
изображением всей сложности бизнес-процессов и огромными размерами их моделей.
Структурный
анализ процессов основан на принципе иерархии. Сложный процесс представляется с
помощью схем информационных потоков, которые можно также рассматривать как
входы и выходы процесса. На уровне отдельных работ можно использовать
алгоритмические схемы (по существу - должностные инструкции).
Документирование
процессов является обязательным условием проведения реинжиниринга, причем все
внутренние документы процессов должны реально использоваться, а не только
существовать формально. При этом должна быть зафиксирована структура компании,
разработаны положения об управлениях и отделах внутри управлений (названия
структурных подразделений - внутреннее дело каждого, предприятия).
Такие
положения должны определять цели, задачи и функции структурных подразделений,
порядок взаимодействия с другими! структурными подразделениями; описывать
порядок руководства и полномочия руководителя, права и обязанности сотрудников
подразделения. Должны быть также определены исполнительные органы и центры
принятия решений. Важное место занимает проблема распределения полномочий среди
руководителей компаний.
Следующий
этап описания процессов - разработка инструкций для исполнителей на основе
технологической карты. На этом уровне в целях снижения рисков приветствуется
максимальная формализация процессов вплоть до введения временных нормативов для
исполнения тех или иных действий. Таким образом, весь процесс разделяется между
исполнителями, что фиксируется в должностных инструкциях.
Следует
отметить, что РБП не следует смешивать с другими известными подходами к
совершенствованию управления, среди которых следующие:
Автоматизация
бизнес-процессов.
Реинжиниринг
программного обеспечения, задача которого состоит в переписывании на основе
современных технологий, устаревшего ПО без изменения самих автоматизируемых
процессов.
Реструктурирование
(restructuring) — уменьшение размерности (downsizing). Эти термины обозначают
уменьшение возможностей компании, например снижение производственных мощностей
для соответствия текущим более низким требованиям. Реинжиниринг же всегда
стремится сделать больше, а не меньше.
Реорганизация
(reorganizing) — «выравнивание организации» (flattening), хотя «выравнивание»
вполне может оказаться и результатом проведения реинжиниринга. Однако в отличие
от реорганизации и выравнивания, имеющих дело с организационными структурами,
реинжиниринг имеет дело с процессами.
Улучшение
качества (quality improvement — QI), глобальное управление качеством (Total
Quality Management — TQM). Хотя и реинжиниринг, и управление качеством отводят
центральную роль бизнес-процессам, между ними существует принципиальное
отличие: управление качеством принимает имеющиеся процессы и старается их улучшить,
в то время как реинжиниринг заменяет существующие процессы на новые.
Цикл
современной организации начинается с реинжиниринга — кардинальной и
революционной перестройки бизнес-процессов компании, сопровождающейся переходом
на новые принципы построения организации. Этот вид деятельности требует
выполнения специального проекта и создания команды по реинжинирингу, включающей
сотрудников компании и приглашенных консультантов. После достижения намеченных
целей работы по проекту завершаются, и организация переходит к эволюционному
периоду своего развития, называемому усовершенствованием бизнеса: постоянные
небольшие модернизации выполняются в ходе текущей работы. По мере того как
возможности эволюционного развития исчерпываются, вновь требуется проведение реинжиниринга,
но, как правило, новый проект охватывает уже не всю организацию целиком, а лишь
несколько функциональных подразделений. Таким образом, те или иные изменения
организации работ в компании становятся частью ее повседневной жизни.
1.4 Связь бизнес-реинжиниринга и информационных технологий
1.4.1. Информационные технологии как основа реинжиниринга
Новейшие
достижения в ИТ создали для их потребителей новые возможности в части
предъявления более высоких требований к производителям и стимулирования
конкуренции. В первую очередь, это относится к возможностям потребителей
пользоваться персональным компьютером, подключенным к глобальной компьютерной
сети. Примером этого является работа с электронными каталогами товаров,
доступными в режимах телеконференций, последующим локальным финансовым анализом
и, наконец, заказом товаров у удаленных поставщиков, отражающая глобализацию
бизнеса (рис. 1.8).

Рис.
1.8. Схема глобализации бизнеса на основе ИТ
Новые
ИТ служат технологической платформой РБП на
предприятии.
Корни взаимосвязей ИТ и РБП состоят в том, что
и
новые рыночные требования, и ответ предприятий на их появление в большой
степени стали возможными только на основе последних достижений в области ИТ.

Рис.
1.9. Модель взаимодействия бизнес-структур и ИТ Дж. Хендерсона
Влияние
реконструкций бизнес-процессов на новые ИТ-архитектуры отражает модель Дж.
Хендерсона (рис. 1.9), в которой определены:
основная
бизнес-платформа — набор стратегий, рынков, предписаний, технологий
производства продуктов и ресурсов, выбранных предприятием как соответствующих
поставленным целям;
бизнес-архитектура
— набор товаров и услуг, организационных структур, процессов управления,
распределения ресурсов, ценностей и стимулов, который необходим для внедрения
основной бизнес-платформы;
основная
ИТ-платформа — ряд адекватных компьютерных технологий, которые могут быть
доступны предприятию, и способы, которыми эти технологии могут быть
использованы для повышения конкурентоспособности;
ИТ-архитектура
— набор определенных архитектур и продуктов (приложений, данных, стандартов и
интерфейсов), выбранный для реализации основной ИТ-платформы, а также
инфраструктуры ее поддержки (организация, сеть), управление, процессы принятия
решений и административные механизмы, используемые для развертывания этих
архитектур.
Модель
Дж. Хендерсона позволяет сделать следующие выводы:
существует
взаимодействие основных бизнес- и ИТ-платформ;
если
основная бизнес- или ИТ-платформа изменяется, то маловероятно, что
соответствующая наследуемая ИТ-архитектура сохранится;
соответствие
между бизнес- и ИТ-архитектурами является решающим фактором успеха бизнеса
организации.
В
табл. 1.2. представлено взаимное соответствие бизнес-архитектуры и
ИТ-архитектуры организации.
Для
перехода к анализу ИТ и методов проектирования ИС необходимо рассмотреть
влияние рыночной динамики и РБП на применение ИТ, например в рамках изложенной
выше схемы Дж. Хендерсона. Дело в том, что если динамика рынка заставляет
корпорацию делать реинжиниринг основных видов деятельности, т. е. менять
бизнес-платформу, то при этом должна измениться не только архитектура
организации, но и ИТ-платформа. Это бывает в случае, если предприятие переходит
от торговли продуктами питания к работе в области, например, телекоммуникаций.
Сопоставление
бизнес- и ИТ-архитектуры в современных условиях
| Бизнес-архитектура |
|
IT-архитектура |
| Автоматизация подразделения |
|
Различные поставщики оборудования, сети, платформы, операционные
системы |
| Меньшее количество уровней управления |
|
Электронная почта, телеконференции |
| Реорганизация работы с переориентацией на процессы |
|
Переход от OLTP-мониторов к менеджерам процессов |
| Интеграция цепочки поставщиков |
|
Приложения клиент-сервер от нескольких поставщиков
Многопротокольная маршрутизация
Надежная передача сообщений
|
| Глобализация |
|
Портированность приложений различных производителей
Глобальные сети
Бесперебойная 24 х 365 работа
|
| Интенсивная фокусировка на обслуживание клиента |
|
Быстрое развитие приложений
Приложения клиент-сервер от нескольких поставщиков
Надежная передача сообщений
Бесперебойная 24 х 365 работа
|
| Возросшая мобильность рабочих |
|
Беспроволочные коммуникации
Асинхронные сообщения
|
| Рост телекоммуникаций |
|
Тиражирование баз данных
Бесперебойная 24 х 365 работа
|
| Интенсивная фокусировка на стоимости |
|
Использование новейших технологий |
Таким
образом, могут быть сделаны следующие выводы.
Методы
проектирования ИС должны обладать гибкостью для обеспечения живучести
предприятия в условиях бизнес-реинжиниринга.
Стоимость
проектирования ИС возрастает, так как в общем случае при смене бизнеса должны
обеспечиваться смена не только ИТ-архитектуры, но и ИТ-платформы.
Для
виртуальных киберкорпораций возможно обеспечить большую стабильность в
применяемых ИТ, так как с изменением чисто управленческих задач можно
ограничиваться изменениями в ИТ-архитектуре, изменяя отдельные прикладные
функциональные и информационные компоненты.
Для
обеспечения изменчивости ИТ-архитектуры необходимо применять комплекс
инструментов и проектных приемов, обеспечивающих соответствующую динамику
компонентного реинжиниринга ИС предприятия.
Методология
и методы проектирования должны радикально
отличаться
от классических.
Высокая
динамика изменений в требованиях к ИС требует планирования и постоянной
модификации ИТ-архитектур. Таким образом, классические методы проектирования ИС
несмотря на известные достоинства, всегда имели существенные отрицательные
качества. Разработка ИС была слабо связана с реальным повышением эффективности
производства, новейшие достижения ИТ вооружили корпорации и отдельных
работников инструментами, радикально повышающими производительность. В
результате всей суммы происшедших в этой сфере изменений возникло новое
направление разработки ИС — новое системное проектирование (НСП).
1.4.2. Новое системное проектирование
процессов
В
концепции нового системного проектирования реинжиниринг необходимо
рассматривать в контексте информационная технологий с учетом «человеческого фактора»
(human factor). Под НСП его автор Е.З. Зиндер понимает интеграцию подходов
бизнес-реинжиниринга, новых ИТ и социопсихологических методов, позволяющих
учесть то, что в производственных процессах и в ИС работают конкретные люди. На
рис. 1.10 приведена схема взаимосвязи составных частей НСП, которая образована
пересечением трех источников:

Рис.
1.10. Взаимосвязь составных частей НСП
А
- новых ИТ и методов проектирования систем, не связанных прямо с
организационно-производственными приложениями;
В
- бизнес-реинжиниринга как реконструкции управления предприятием;
С
- социопсихологии, психологии труда и других методов учета «человеческого
фактора».
Область
АВ — пересечение А и В — дает методы построения ИС для современных корпораций,
которые еще не могут считаться законченными, так как в них не учтены
возможности, цели и ограничения человека.
Область
ВС — пересечение В и С - дает методы бизнес-реинжиниринга с учетом всех
необходимых рекомендаций социопсихологов и оргконсультантов, но без методов
новых ИТ она еще не
дает
нужных результатов ни для РБП, ни для тотального бизнес-реинжиниринга
киберкорпораций.
Область
АС — пересечение А и С дает методы построения приложений, пользовательских
интерфейсов и т.п., учитывающих требования инженерной психологии и эргономики,
но не методы проектирования систем для современных корпораций.
Особенность
этой схемы состоит в том, что каждый из трех источников приобрел некоторую
критическую массу свойств. Степень пересечения и взаимопроникновения этих
источников во много раз увеличилась даже по сравнению с восьмидесятыми годами
XIX в. В результате возникло пересечение всех трех источников - область ABC,
которая и представляет собой область НСП.
В
настоящее время наблюдается большой интерес к моделированию бизнес-процессов,
что связано с осознанием многими предприятиями необходимости проводить
реорганизацию своей деятельности в соответствии с процессным подходом. Как
следствие этого, бурно развиваются методы моделирования деятельности предприятий
и средства компьютерной поддержки разработки моделей. В этом развитии четко
видны, как минимум, два направления.
Первое
направление связано с тем, что традиционные методологии описывают процессы не
достаточно широко в плане отображения различных аспектов бизнес-процессов.
Например, не фигурируют в явном виде такие понятия, как организационная
структура, владелец процесса и другие. Поэтому существует тенденция создания
средств, позволяющих строить модели, интегрирующие в себе особенности различных
методологий.
Вторым
направлением является формализация не только описания бизнес-процесса, но и
перехода от модели «как есть» к модели «как должно быть». Для этого в модель
включаются набор правил, по которым формируются варианты (сценарии)
бизнес-процесса и элементы, позволяющие оценить вариант по некоторым критериям
и выбрать лучший.
Объединение
этих двух направлений создает основу для выработки единого подхода к
реорганизации деятельности предприятий (реинжинирингу) с целью повышения ее
эффективности.
Отечественная
практика применения РБП показала, что реинжиниринг не только необходим, но и
возможен, однако для его успешного проведения важно использование обоснованных
методологий и современных инструментальных средств, адекватных решаемым
задачам.
Реинжиниринг
бизнес-процессов не должен затягиваться бесконечно. Если предприятие постоянно
пребывает в состоянии преобразования, то затруднительно говорить о качественной
его работе. Как и во всем, в процессах преобразований необходима некая золотая
середина, достижение консенсуса между желаемым и действительным.
2. Аналитический раздел
2.1 Краткий анализ и описание объекта управления
Российская
компания ES (до 1997 года E Software) основана в 2002 г. студентом 2 курса
ЖАТ и на сегодняшний день является одним из ведущих российских разработчиков
технологий прикладного программного обеспечения для Teamcenter.
Компания
ES обладает широким спектром собственных технологий в сфере разработки ПО для
системы Teamcenter и на их основе создает различные программные продукты.
Разработка технологий и программных продуктов ES производится в Москве.
2.1.1. Основные характеристики объекта управления
В
настоящее время в компании ES работают лучшие специалисты по системе
Teamcenter.
Офис
компании ES находится в Москве. Продукты и решения компании ES доступны во
многих странах мира благодаря собственной сети партнёров и представителей.
За
годы работы компании инвестиции в разработку составили более 500 человеко-лет.
Наиболее
известные продукты ES:
*
Easy Teamcenter – модификация TeamCenter с более дружественным интерфейсом
пользователя;
*
ELOIZ – программный пакет для Teamcenter, в который вошли десятки
дополнительных утилит, улучшений, шаблонов;
По
данным исследований ES, ежегодно около 10000 частных пользователей и сотни
организаций пользуются программными продуктами компании. Ежегодная экономия от
использования продуктов и технологий ES в мире составляет около 100 тыс.
человеко-часов или 10 млн. долларов США.
Непревзойденное
качество продуктов ES является результатом научных исследований, которые
компания ведет со дня своего основания. Благодаря высокому качеству, широкой
функциональности и простоте эксплуатации продукты компании ES признаны во
многих странах мира.
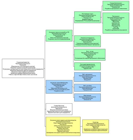
2.1.2 Организационная структура компании

Рис. 2.1. Организационная структура
2.2 Основные характеристики информационной
системы управления объектом
2.2.1 Функциональная структура системы

Рис. 2.2. Функциональная структура
2.2.2 Структура и характеристика видов
обеспечения
Информационная
система является основным элементом информационного менеджмента. Из определения
информационной системы вытекают следующие ее функции: сбор, хранение,
обработка, поиск, выдача информации, необходимой в процессе принятия решений.
На
рисунке 2.1 показаны основные процессы, протекающие в информационной системе.
Информационная система немыслима без персонала, взаимодействующего с
компьютерами и телекоммуникациями. В этом смысле персонал — это неотъемлемый и,
более того, основной элемент информационного менеджмента.

Рис.
2.3. Процессы в информационной системе
В
качестве технологической среды информационной системы можно рассматривать виды
обеспечения, приведенные на рис. 2.2

Рис.
2.4. Обеспечения информационной системы (технологическая среда информационной
системы)
3. Проектный раздел
3.1 Постановка задачи
В
настоящее время в системе Teamcenter существует отчет о прохождении процесса
(класс Job). Но в нем много лишней информации, так же, отчет трудно читаем. На
разбор одного отчета уходит около часа. При разборе велика вероятность ошибки,
т.к. приходится разбирать большой массив информации.
Требуется
разработать модуль, который бы автоматически производил анализ существующего
отчета и на «выходе» генерировал требуемый модифицируемый отчет.
Утилита
должна вызываться через пункт меню в программе Teamcenter (Tools -> Job
report). Перед этим в Teamcenter должен быть выбран процесс для которого будет
производиться генерация отчета.
Добавление
пункта меню должно производиться с помощью класса написанного на языке Java SE
1.4, а логика генерирования отчета на языке C++ как динамическая библиотека
(dll).
3.1.1 Архитектура задачи
В
ява части должен быть один класс, отвечающий за добавление пункта меню, в С++
части так же один класс, который занимается обработкой входного отчета.

Рис.
3.1. Архитектура ПО
3.1.2 Описание метода решения задачи
Задача
решается написанием динамичной библиотеки на языке C++, и класса для
интерфейсной части TeamCenter на языке Java 1.4.
Т.к.
на данный момент не существует других продуктов решающих данную задачу, утилита
будет писаться с «нуля».
3.2
Информационное обеспечение подсистемы или задачи
3.3 Описание бизнес-процесса

Рис.
3.1. Бизнес-процесс разработки ПО
3.4 Программное обеспечение задачи
Для
разработки модулей для системы Teamcenter требуется писать программы для С++
части в Visual Studio 6.0 – 2008, а “ява” части в с Eclipse v3.3.
4. Заключение
В
данной работе были успешно решены поставленные задачи, было разработано ПО в
соответствии указанному бизнес-процессу.
На
данном этапе улучшения данной схемы не требуется.
Текущий
процесс был успешно включен в производство и в настоящее время используется на
предприятии. В дальнейшем, при росте компании в настоящий бизнес-процесс могут
быть добавлены новые этапы. Особенно, если компания будет сотрудничать с разработчиками
из других стран.
Список литературы
Гулин
В.Н. Информационный менеджмент. – Москва, Современная школа, 2009
Калаченцов
В.Д., Кобко Л.И., Рыжко А.Л. Основы применения программного инструментария для
создания систем информационного менеджмента. – Москва, МАИ 2006
Костров
А.В., Александров Д.В. Уроки информационного менеджмента. – Москва, Финансы и
статистика 2005
Крупский
А.Ю., Феоктистова Л.А. Информационный менеджмент. – Москва, Дашков и Ко 2009
Симионов
Ю.Ф., Бормотов В.В. Информационный менеджмент. – Москва, Феникс, 2006
|